Blog Filters:
-
3D Sculpting into Christmas: Designing Rudolph on the 3DEXPERIENCE Platform
When working with Sub-D modeling, you don’t always work with a traditional modeling strategy. You might think of a model piece, pick the closest primitive shape, and go from there. It’s much more artistic, and can be reminiscent of working with clay.
-
Why You Should Incorporate Knowledge Management (KM) Into Your Additive Manufacturing Workflow
If you think of your company as an ecosystem, a healthy ecosystem includes capturing inherited knowledge from your team. We discuss Knowledge Management and its important role in Additive Manufacturing, or 3D Printing.
-
Top 5 New Features in SOLIDWORKS Electrical 2021
Our SOLIDWORKS Electrical expert dives into the 2021 release, which includes his favorites: Easily hiding the BOM, additional wiring options, scheduling project archiving automatically, and much more!
-
The Top 10 Questions Users Asked About SOLIDWORKS & 3DEXPERIENCE WORKS 2021
During our live broadcasts, SOLIDWORKS users asked important questions about file formats, computer requirements, performance enhancements, and more. Find our answers.
-
SOLIDWORKS 25/50: Reflecting on 25 Years of SOLIDWORKS
This is the 25th year SOLIDWORKS has been released, marking half of my life that I’ve been using SOLIDWORKS. The evolution from the beginning, to cloud-based designing now, is extraordinary. Read on as I reflect on the past and the future to come.
-
Troubleshooting Common SolidNetWork License (SNL) Manager Issues
Utilizing network licensing with SOLIDWORKS products can be extremely convenient for sharing a pool of licenses amongst many users. If issues are occurring regarding SolidNetWork licensing (SNL), let’s get you up and running as soon as possible with these tips!
-
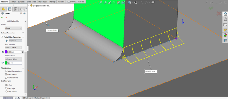
SOLIDWORKS Advanced Part Modeling: Partial Fillet
During our Advanced Part Modeling Online class, we learn about a setting that controls how SOLIDWORKS solves fillets when filleting 2 edges that meet at a corner. However, there’s a relatively new option since the 2020 release, to stop fillets and chamfers with the option of a partial edge.
-
13 Spookily Good Events Not to Miss This Manufacturing Month
Creating standout products and making them better than ever before – that involves collaboration and continuous learning. How are you pushing yourself to greater (design) heights? Join us to expand your knowledge this Manufacturing Month!
-
My SOLIDWORKS 2021 Top Five Favorite Things
Trying to choose the top 5 favorite things in the latest release, SOLIDWORKS 2021, didn’t get any easier this year. Learn favorites including dynamic resolve in lightweight mode, new capabilities in detail mode, and much more!
-
3 Tips from Behind-the-Scenes on the Best SOLIDWORKS PDM Implementations
You can cross your “t”s and dot your “i”s and still not end up where you want to be with a PDM Implementation. Why? Because you have to have a positive, engaged CAD Admin and the willingness to let your provider do your data migration for you.
-
Technical Training: Why Some Types of Online Training are More Effective Than Others
Researchers have found that 3 factors improve learning outcomes when learning online. 2 out of the 3? Having a real-time connection with an instructor for accountability and support.
-
Simulation Month is Coming! Mark Down These Free Power Hour Trainings & Webinars
This September, we’re offering 7 free power hour sessions and 4 webinars all on Simulation. We cover many analyses and have beginner to advanced training topics lined up for you!
-
SOLIDWORKS Electrical Smart Mates for Dummies (With Video)
Electrical designers might not know how to push their designs into Electrical 3D. It helps to have a few tricks up your sleeve to make component placement go smoothly, starting with setting your parts up with smart mates for easy locking!
-
SOLIDWORKS 2020 Electrical Terminations: Rise of the Machines
Have you ever struggled with defining how a wire meets a component’s terminals? Struggle no more. Become a Terminator in SOLIDWORKS Electrical 2020 with newly added terminations.
-
What Is 3DEXPERIENCE SOLIDWORKS?
3DEXPERIENCE SOLIDWORKS is a new version of the SOLIDWORKS you know and love, running on the platform, with easy installation, cloud-based data management, and more.
-
How to Use SOLIDWORKS Certification Vouchers for Exams
When on subscription for your SOLIDWORKS licenses, you get benefits such as a select number of certifications. These certifications can be requested by anybody with a SOLIDWORKS license regardless of what version they have.
-
Creating a Custom Tool within SOLIDWORKS CAM or CAMWorks
Learn how to create a custom tool within either SOLIDWORKS CAM or CAMWORKS. You’ll start with a SOLIDWORKS part with a single revolve feature.
-
Addition to Thicken Command in SOLIDWORKS 2020: Defining Thicken Direction
SOLIDWORKS 2020 adds a very nice option to a favorite surface-to-solid tool, Thicken. We can now specify a direction vector, which gives us more power!
-
Installing SOLIDWORKS
We’ve found that situation-specific SOLIDWORKS Installation descriptions are very helpful to users. We’ve created a series of installation guides with step-by-step screenshots and instructions for your use.
-
How to Have an Additive Approach: Getting Started with Discovering 3D Printing Applications
The secret to a successful additive approach contains the following ingredients: use additive experts, set clear expectations, and ideate with additive’s strengths in mind.